突然の全校休校宣言から一日たちました。これまでの大阪市立学校の全校休校への流れ…は過去記事でまとめています。
臨時休校についてお知らせプリントをもらってきたので載せておきます。
一応、学校名は黒くしています。
そして、小学校で配られたプリントも最後の項目(7)だけ違うだけみたいです。
小学校のプリント内容も最後に書いています。
画像だと読みにくいかもしれないのでテキスト化してます。

おしらせプリント1テキスト化
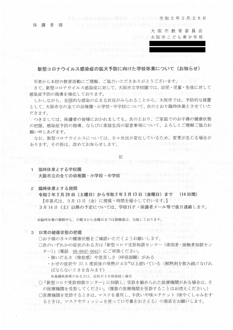
令和2年2月28日
保護者 樣
大阪市教育委員会
大阪市こども青少年局
大阪市立〇〇中学校
校長 〇〇〇〇
新型コロナウイルス感染症の拡大予防に向けた学校休業について(お知らせ)
平素から本校の教育活動にご理解、ご協力いただきありがとうございます。
さて、新型コロナウイルス感染症に対して、大阪市立学校園では、幼児・児童・生徒に対して 感染症予防の指導を強化しております。
しかしながら、全国的な感染の広まる状況がみられることから、大阪市では、予防的な措置 として、大阪市立の全ての幼稚園・小学校・中学校について、次のとおり臨時休業とさせていただきます。
つきましては、保護者の皆様におかれましても、次のとおり、ご家庭でのお子様の健康状態 の把握、感染症予防の指導、ならびに家庭生活の留意事項について、よろしくご理解ご協力お 願い申しあげます。
なお、新型コロナウイルスについては、日々状況が変化しているため、変更が生じる場合が あります。その折は、改めてお知らせします。
1 臨時休業とする学校園
大阪市立の全ての幼稚園・小学校・中学校
2 臨時休業とする期間
令和2年2月29日(土曜日)から令和2年3月13日(金曜日)まで (14日間)
【卒業式は、3月13日 (金)に規模・時間を縮小して行います。】 3月14日(土)以降の予定については、学校HP・保護者メール等で後日連絡します。
※臨時休業の期間中も、月曜日から金曜日までは教職員は、出勤しております。
3 日常の健康状態の把握
○お子様の日々の健康状態をご確認いただくようお願いします。
○次のいずれかの症状がある方は「新型コロナ受診相談センター (帰国者・接触者相談セン ター)」(電話06-6647-0641)にご相談ください。
・強いだるさ(倦怠感)や息苦しさ(呼吸困難)がある ・かぜの症状や 37.5 度前後の発熱が4日以上続いている(解熱剤を飲み続けなけれ ばならないときを含みます)
※基礎疾患等のある方は、症状が2日程度続く場合
○「新型コロナ受診相談センター」に相談し、受診を勧められた医療機関がある場合は、そ の医療機関を受診してください。(複数の医療機関を受診することはお控えください。)
○医療機関を受診するときは、マスクを着用し、手洗いや咳エチケット(咳やくしゃみをす。 るときは、マスクやティッシュを使って口や鼻をおさえる)の徹底をお願いします。

おしらせプリント2テキスト化
4 発熱等のかぜの症状がみられたら
学校園への連絡をお願いします。
全市の状況を把握し、今後の対策を検討する必要があります。
5 新型コロナウイルス感染症の予防
○十分な睡眠、適度な運動、バランスのとれた食事を心がけてください。
○手洗いが大切です。外出先からの帰宅時や調理の前後、食事前などにこまめに石けんや アルコール消毒液などで手を洗ってください。
○咳などの症状のある方は、咳エチケットを行ってください。
○持病がある方等は、できるだけ人混みの多い場所への外出を控えてください。
〇発熱やのどの痛み、咳が長引くこと(1週間前後)が多く、強いだるさ(倦怠感)がある 方が多いことが特徴です。感染から発症までの潜伏期間は1日から 12.5 日(多くは5日 から6日)といわれています。
○新型コロナウイルスは、現時点では、飛まつ感染と接触感染によりうつるといわれています。
○小児については、現時点で重症化しやすいとの報告はありません。しかしながら、重症化 せいすると肺炎となるのでご注意ください。
6 家庭生活における留意事項
子どもの健康確保について努めていただくとともに以下についてご留意いただきますよ うお願いします。
○ 計画的な家庭学習や家族の一員として家事の手伝い等に取り組むことができるようお 願いします。
○ 安全安心を確保する観点から不要不急の外出を避けるとともに、外出が必要な際も人 が集まる場所や交通機関の利用をできるだけさけるなど、感染予防に努め、健康に十分 注意してください。
○ 日々の子どもの心身の状況の変化に気を配るとともに子どもへの声かけや会話を通して、心身の健康と安全安心への配慮をお願いします。
○スマートフォン等のインターネットが利用できる機器には有害サイトアクセス制限サ ービス (フィルタリングサービス)を設定する等について、すでにお願いしているところですが、スマートフォンやゲームなど、過度な使用とならないよう、家庭において子ども との話し合いを通じてルールづくりに努めていただきますようお願いします。
○家庭において保護者が不在となる場合は、火気の取扱いに十分注意するとともに、確 . 実な施錠を行い、訪問者への対応は控えるよう注意喚起をお願いします。
7 各学年の対応
【1年】[学年末テスト]インフルエンザによる学級休業のため延期していました学年末テ ストは、上記の感染拡大防止の観点から中止とします。1年次の成績は、各定期テストお 「よび実力テスト、平常点等を鑑みて付けます。
【2年】「学年末テスト]学年末テストを終えているので、それらを参考に成績を付けます。
【1・2年共通】[通知表の配布]今後の動向や通知を踏まえて、3月14日以降に対応しま
す。詳しくはHP等をご覧ください。
【3年】「入試対応]公立一般選抜の出願は学校に集合せず、各自で行います。受検番号が決まり次第、各自で学校に電話連絡してください。合格発表も同様に、電話連絡でお願いし ます。
【卒業式】現時点では、時間短縮・規模縮小の方向で、3月13 日(金) 10 時開式予定で行い ます。生徒は8時30分集合で参列生徒は卒業生全員と在校生は生徒会会長のみ出席の予 定です。保護者の参列法や内容の詳細など、詳しくは来週中にHP等でお知らせします。
青字の所は、学校ごとに違う内容になっているみたいです。
弟の小学校のプリントでは(7)が下のようになっていました。
小学校向けのお知らせプリント
7 その他
○ 小学校低学年(1~3年)等のお子様は、保護者が、新型コロナウイルスにかかる医療従事者等で、どうしても監護する方がいない場合は、学校までご相談ください。
○ 現在までにお知らせしている学校からの連絡が変更になった場合は、学校ホームペー ジ・保護者メールでお知らせいたしますので、こまめにご確認をお願いします。
お母さんが学校に聞いてきたら、低学年の預かってくれる「医療従事者」も新型コロナウイルスが受け入れ可能な病院で働いている人…など条件が厳しいらしいです。
普通の病院の看護師さんはどうするんでしょうか?